Метаэтика
Метаэтика — область исследований, объектом которых является нормативная этика. Метаэтика осуществляет логико-лингвистический анализ нормативно-этического, морального рассуждения на предмет его непротиворечивости, обоснованности, терминологической точности и т. д.[1]
В метаэтическом исследовании пересекаются две линии анализа: одна направлена на разработку некоторого «эталонного» образа этики, на выяснение критериев и самой возможности правильного, доказательного этического рассуждения; другая — на критику реальных этических построений (конкретных учений, концепций, аргументов).[2]
Метаэтику можно рассматривать как философскую дисциплину второго порядка[3], следующую за нормативной этикой или просто этикой. Нормативная этика занята вопросами первого порядка — о добре и зле, правильном и неправильном, добродетелях и пороках. Её конечная цель — создание нормативной теории, которая должна раскрыть нам, чем является добро, морально правильное и т. д. Метаэтика поднимается на уровень выше и задает различного рода семантические, метафизические, эпистемологические и другие вопросы, которые могут возникнуть в ходе создания нормативной этической теории.
Первым исследованием в области метаэтики считается работа Джорджа Э. Мура «Principia Ethica»[4].
Функции
Метаэтика не выступает судьей в этических спорах, не участвует в формировании ценностных позиций. Она выполняет упорядочивающую, систематизирующую функцию, вносит логическую дисциплину в этические споры, устраняет «избыточную сложность» этической проблематики, обусловленную не столько сложностью самого предмета этики, сколько неточностью, многозначностью ее понятий.[2]
Вопросы метаэтики
Согласно Ричарду Гарнеру и Бернарду Розену,[5] существует три рода метаэтических проблем или три общих вопроса метаэтики:
- Каково значение моральных понятий и суждений?
- Какова природа моральных суждений?
- Как можно обосновать моральные суждения?
Вопросом первого рода, например, является «что означают понятия „хороший“, „плохой“, „правильный“, „неправильный“?». Вторая категория включает вопросы о том, являются ли моральные суждения универсальными или относительными, однозначными или плюралистичными. Вопросы третьего рода состоят, например, в том, откуда мы знаем, что хорошо, а что плохо, и можно ли это знать вообще. Гарнер и Розен утверждают, что все три рода вопросов не являются независимыми, и ответ на один из них подразумевает достаточно определённые ответы на остальные[5].
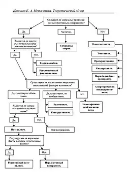
Классификация теорий в метаэтике

С семантической точки зрения метаэтические теории делятся на когнитивизм и нонкогнитивизм. В соответствии с когнитивизмом моральные предложения обладают дескриптивным содержанием и истинностным значением, то есть могут быть истинными или ложными. Они выражают убеждения высказывающего их субъекта. Для нонкогнитивизма моральные предложения не являются дескриптивными и не могут быть истинными или ложными. Они являются выражением различных некогнитивных состояний говорящего субъекта — эмоций, принятия системы норм, планов и т. д.
С метафизической точки зрения метаэтические теории делятся на реализм и антиреализм. Реализм признает существование моральных свойств, фактов, положений дел, а антиреализм их отвергает. К антиреализму относятся все нонкогнитивистские теории — прескриптивизм, эмотивизм, квазиреализм, норм-экспрессивизм, план-экспрессивизм. Антиреалистской когнитивистской теорией является теория ошибки, которая считает ложными все моральные утверждения.
Реалистские теории различаются в зависимости от того, каким образом они характеризуют моральные факты. Моральный нон-натурализм считает, что моральные факты не являются естественными, поскольку они обладают нередуцируемой нормативностью и не могут быть сведены к естественным фактам психологии, биологии, химии и т. д. Моральный натурализм считает, что моральные факты могут быть редуцированы к естественным (редуктивный натурализм) или признает существование естественных моральных фактов, которые невозможно редуцировать к каким-либо другим естественным фактам (нередуктивный натурализм). Также к реализму относят моральный релятивизм и моральный конструктивизм, которые признают наличие моральных фактов, но отвергают их объективное существование.
Моральный нон-натурализм
Моральный нон-натурализм рассматривает этику как фундаментально автономную от естественных наук дисциплину, которая призвана изучать реальность особого рода — нормативную реальность. В соответствии с данной теорией, существуют подлинные характеристики нашего мира, которые навсегда останутся вне компетенции естественных наук. Моральные факты относятся к таким характеристиками. Они привносят элемент нормативности, который не может быть изучен естественными науками. Они говорят нам, что мы должны делать; как нам следует вести себя; к чему стоит стремиться.[6] Данные моральные факты могут быть познаны априорно или через интуицию. К сторонникам морального нон-натурализма относятся Р. Шафер-Ландау, М. Хьюмер, Д. Энох. Нон-натуралистом был родоначальник метаэтики как отдельной философской дисциплины Джордж Мур, который выдвинул в поддержку нон-натурализма аргумент открытого вопроса.
Моральный натурализм
Моральный натурализм считает моральные факты такими же естественными фактами, как и все другие психологические, биологические или физические факты. Между этикой и естественными науками нет непреодолимой преграды. Моральные факты должны и могут изучаться естественнонаучными методами. Моральные факты можно согласовать с натуралистским взглядом на мир либо редуцировав моральные свойства к естественным, либо признав моральные свойства естественными без редукции. В связи с этим натурализм можно разделить на два вида — редуктивный и нередуктивный. К редуктивному относятся теории П. Рейлтона и Ф. Джексона, а к нередуктивному — теория корнельского морального реализма, представителями которой являются Р. Бойд, Д. Бринк и Н. Стерджен.
Моральный релятивизм и конструктивизм
Моральный релятивизм и конструктивизм признают существование моральных фактов, но отвергают их объективность, то есть независимость от сознания людей, их мнений, социальных практик и т. д. Релятивизм считает, что истинность или ложность моральных суждений являются не абсолютными или универсальными, но относительными к традициям, убеждениям или практикам различных сообществ. Не существует единственной, универсально значимой морали или набора моральных ценностей, кодексов и норм. К релятивизму относятся теории Г. Хармана, Д. Вонга, К. Рованэ. В соответствии с конструктивизмом моральные факты представляют собой результат особой процедуры конструкции.[7] Конструктивизм утверждает, что определенная гипотетическая процедура детерминирует, какие принципы составляют приемлемые моральные стандарты. Процедурой может быть достижение соглашения по социальному контракту или определение приемлемого для общества морального кодекса. К конструктивизму относятся теории Д. Ролза, Т. Скэнлона, К. Корсгиард.
Теория ошибки
Теория ошибки считает, что наш моральный дискурс является систематически ложным, поскольку описываемых им моральных фактов не существует. Теория ошибки утверждает, что используемые нами понятия моральных фактов представляют эти свойства и факты как нередуцируемо нормативные или прескриптивные. Из этого следует, что их нельзя свести к каким-либо естественным фактам. Но таких нередуцируемо нормативных фактов существовать не может, из чего и следует ошибочность нашего морального дискурса. Наиболее известным представителем теории ошибки является Д. Мэки, который выдвинул в её поддержку аргумент от разногласия и аргумент от странности. Продолжением и развитием теории ошибки можно считать революционный фикционализм. Данная теория, представителем которой является Р. Джойс, также считает, что наш моральный дискурс ошибочен, но предлагает сохранить его как полезную фикцию.
Нонкогнитивизм
В соответствии с нонкогнитивизмом главной функцией повествовательных моральных предложений не является репрезентация или описание мира в том же смысле, в каком это делают другие повествовательные предложения. Состояния сознания, которые составляют принятие морального утверждения, не являются когнитивными состояниями, то есть такими состояниями, которые репрезентируют мир как существующий тем или иным образом. Вместо этого они представляют собой эмоции, желания и т. д.
К нонкогнитивизму относятся:
универсальный прескриптивизм Р. Хэара — моральные высказывания являются универсальными прескрипциями, то есть повелениями, императивами, обращенными ко всем людям вообще.
эмотивизм А. Айера — моральные высказывания выражают эмоции одобрения или неодобрения и схожи с междометиями и восклицаниями.
квазиреализм С. Блэкберна — моральные высказывания выражают одобрение или неодобрение моральной чувствительности, то есть совокупности некогнитивных установок в их связи с убеждениями.
норм-экспрессивизм А. Гиббарда — моральные высказывания выражают принятие системы норм.
Все нонкогнитивистские теории сталкиваются с проблемой Фреге-Гича и должны найти для неё решение.
Литература
Кононов Е. А. Метаэтика. Теоретический обзор. — М., 2023. — С. 415.
Fisher A. Metaethics. An Introduction. — Durham, 2013. — С. 192.
Kirchin S. Metaethics. — London, 2012. — 228 с.
Miller A. Contemporary Metaethics: An Introduction. — Cambridge, 2014. — 320 с.
См. также
Ссылки
Примечания
- ↑ Метаэтика. web.archive.org (22 мая 2009). Дата обращения: 22 мая 2021. Архивировано из оригинала 22 мая 2009 года.
- 1 2 Л.В. Максимов Очерк современной метаэтики Сектор этики Института философии РАН. web.archive.org (28 февраля 2009). Дата обращения: 22 мая 2021. Архивировано из оригинала 28 февраля 2009 года.
- ↑ Кононов Е. А. Метаэтика Теоретический обзор. — М., 2023. — С. 7. Архивировано 9 февраля 2025 года.
- ↑ Максимов Л.В. Очерк современной метаэтики // Вопросы философии : журнал. — 1998. — № 10. — С. 39—54. Архивировано 24 сентября 2014 года.
- 1 2 Garner, Richard T.; Bernard Rosen. Moral Philosophy: A Systematic Introduction to Normative Ethics and Meta-ethics (англ.). — New York: Macmillan, 1967. — P. 215.
- ↑ Shafer-Landau R. Moral Realism: A Defence. — Oxford, 2003. — С. 4.
- ↑ Darwall S., Gibbard A., Railton, P. Toward fin de siècle ethics: some trends // Philosophical Review. — 1992. — № 101. — С. 140.