Амборелла
| Амборелла | ||||||||||||||||
|---|---|---|---|---|---|---|---|---|---|---|---|---|---|---|---|---|
![]() Амборелла волосистоножковая. Общий вид молодого растения. Ботанический сад Калифорнийского университета в Беркли, США | ||||||||||||||||
| Научная классификация | ||||||||||||||||
|
Домен: Царство: Клада: Порядок: Амбореллоцветные (Amborellales Melikyan et al., 1999) Семейство: Амборелловые (Amborellaceae Pichon, 1948, nom. cons.) Род: Амборелла |
||||||||||||||||
| Международное научное название | ||||||||||||||||
| Amborella Baill. (1873) | ||||||||||||||||
| Единственный вид | ||||||||||||||||
| Ареал | ||||||||||||||||
![]() Амборелла встречается только на Новой Каледонии |
||||||||||||||||
| ||||||||||||||||
Амборе́лла (лат. Amborella) — по современной классификации APG IV монотипный род цветковых растений монотипного семейства Амборелловые (Amborellaceae Pichon), входящего в монотипный порядок Амбореллоцветные (Amborellales Melikyan, A.V.Bobrov & Zaytzeva).
Единственный вид рода, семейства и порядка — Амборелла волосистоножковая (Amborella trichopoda), вечнозелёное древесное растение (кустарник или невысокое дерево), растущее в Новой Каледонии.
Амборелловые являются одними из наиболее примитивных современных представителей отдела или клады цветковых растений. В 1999 году это семейство было идентифицировано как базальная группа цветковых растений[1].
Название
Название Amborella происходит от слова Ambora путём добавления уменьшительного суффикса. Ambora — одно из названий (синоним) похожего на амбореллу мадагаскарского растения тамбурисса из семейства монимиевые (Monimiaceae): Tambourissa Sonn. (1782) [syn. Ambora — Juss. (1789)].
Амбореллу не следует путать с родом орхидей амбреллой (Ambrella) и амбареллой (Spondias dulcis), видом южноамериканских плодовых деревьев из семейства Сумаховые.
.jpg)
Распространение и экология
Амборелла — эндемик Новой Каледонии, встречается в лесах на склоне гор.
В дождевых лесах этого острова встречаются и другие древние виды растений. В последние годы из-за человеческой деятельности, особенно из-за расширения пастбищ, площадь лесов на острове значительно сократилась.
Биологическое описание
Амборелла волосистоножковая — двудомное вечнозелёное бессосудистое растение[1]. Кустарник или дерево высотой до 8 м.
Листья очерёдные цельные или лопастные перистонервные, с волнистыми краями, длиной 8—10 см.
Цветки мелкие (4—8 мм в поперечнике), актиноморфные, зеленовато-жёлтые, располагаются на верхушках ветвей в пазушных соцветиях, однополые, с простым околоцветником (то есть без дифференциации на чашечку и венчик). Околоцветник спиральный[1], пяти- или восьмичленный.
В мужских цветках имеется до ста тычинок (по другим данным число тычинок в цветке составляет от 10 до 14[1]). Тычинки широкие; подобно представителям другого примитивного семейства, австробэйлиевых, пыльники вскрываются широкой щелью.
В женских цветках имеется несколько свободных плодолистиков[1]. Завязь верхняя. Канал, соединяющий полость завязи с отверстием на рыльце, полностью заполнен слизью[2].
В опылении, по всей видимости, участвуют насекомые (жуки).
Плодоножка с двумя широкими выростами. Плод — костянка[1] длиной 5—8 мм красного цвета. Семя — с маленьким зародышем, обильным эндоспермом и без перисперма[2].
Имеются данные о том, что растение накапливает алюминий.
![]() | ![]() | |||||||||
Амборелла в ботаническом саду Калифорнийского университета в Беркли, США | ||||||||||
Особенности амбореллы
Амборелловые, представленные единственным видом, в 1999 году были на основании различных молекулярных данных идентифицированы как базальная группа цветковых растений[1]. Амборелла, по мнению многих учёных, отделилась от других цветковых растений примерно 130 миллионов лет назад и с тех пор изменилась незначительно, что можно объяснить относительной изолированностью экосистемы Новой Каледонии, а также довольно плавным из-за влияния океана изменением климата в этом районе земного шара.
Цветки амбореллы имеют небольшие размеры и состоят из немногих элементов, что хорошо согласуется с палеоботаническими данными, согласно которым древнейшие цветки были именно такими[1].
Принципиальной особенностью амбореллы является бессосудистая ксилема[1][2]; водопроводящими элементами служат длинные трахеиды. Отсутствие сосудов у амбореллы является аргументом в пользу того предположения, что эти элементы возникли уже после возникновения цветковых[1]
В последние годы установлено, что репродуктивная система амбореллы также имеет некоторые принципиальные особенности по сравнению с другими покрытосеменными.
Изучение амбореллы, возможно, сможет пролить свет на происхождение покрытосеменных, которое до сих пор в значительной степени неясно, поскольку по ряду признаков именно амборелла — наиболее примитивный современный представитель цветковых растений.
Классификация
Местоположение амбореллы в классификации цветковых растений долгое время было в значительной степени неустойчивым. Некоторые признаки указывали на родство этого рода с австробэйлиевыми, тримениевыми и монимиевыми, в то же время имелись существенные отличительные признаки, исключающие близкое родство амбореллы с каким-либо современными цветковыми растениями.
Система Кронквиста (1981) выделяла род Амборелла в отдельное семейство в составе порядка Лавровые (лат. Laurales) подкласса Магнолииды (лат. Magnoliidae).
В системах классификации цветковых растений, разработанных «Группой филогении покрытосеменных» (Angiosperm Phylogeny Group, APG) и основанных на результатах генетических исследований — APG I (1998), APG II (2003), APG III (2009) и APG IV (2016) — монотипный род амборелла выделялся в отдельное монотипное семейство, которое в APG I и APG II не было включено в какие-либо порядки, а в APG III и APG IV включается в порядок Amborellales Melikian, A.V.Bobrov & Zaytzeva, 1999 — Амбореллоцветные.
В системе Шипунова — ещё одной современной системе классификации цветковых растений — семейство Амборелловые входит в состав порядка Кувшинкоцветные (Nymphaeales)[2].
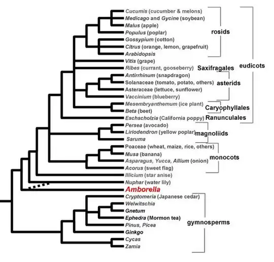
![]() | ||||||||||
На диаграмме показано место амбореллы среди других цветковых растений, а также связь растения с голосеменными | ||||||||||
_fragment.jpg)
Таксономическое положение[3]
- Amborellales Melikyan, A.V. Bobrov & Zaytzeva, 1999, 14 Symp. Biodiv. Evolutionsbiol. 122
- Amborellaceae Pichon, 1948, Bull. Mus. Natl. Hist. Nat., sér. 2 20: 384
- Amborella Baill., 1873, Adansonia 10: 354
- Amborella trichopoda Baill., 1873, Adansonia 10: 354
Вид Амборелла волосистоножковая относится к роду Амборелла (Amborella) семейства Амборелловые (Amborellaceae) порядка Амбореллоцветные (Amborellales) клады Цветковые растения. Кладограмма в соответствии с Системой APG IV:
| порядок Амбореллоцветные | семейство Амборелловые | род Амборелла | Амборелла волосистоножковая | |||||||
| клада Цветковые растения | ||||||||||
| ещё 63 порядка цветковых растений | ||||||||||
Примечания
- 1 2 3 4 5 6 7 8 9 10 Ботаника. Учебник для вузов: в 4 т. = Lehrbuch der Botanik für Hochschulen. Begründet von E. Strasburger, F. Noll, H. Schenck, A. F. W. Schimper. / 35. Auflage neubearbeitet von Peter Sitte, Elmar W. Weiler, Joachim W. Kadereit, Andreas Bresinsky, Christian Körner / П. Зитте, Э. В. Вайлер, Й. В. Кадерайт, А. Брезински, К. Кёрнер; на основе учебника Э. Страсбургера [и др.]; пер. с нем. Е. Б. Поспеловой, К. Л. Тарасова, Н. В. Хмелевской. — М.: Издательский центр «Академия», 2007. — Т. 3. Эволюция и систематика / под ред. А. К. Тимонина, И. И. Сидоровой. — С. 15, 419—421. — 576 с. — 3000 экз. — ISBN 978-5-7695-2741-8 (рус.). — ISBN 978-5-7695-2746-3 (Т. 3) (рус.), ISBN 3-8274-1010-X (Elsevier GmbH) — УДК 58(075.8)
- 1 2 3 4 5 Ботаника / под ред. А. К. Тимонина (см. раздел Литература).
- ↑ Amborella trichopoda (англ.). WFOPL. Дата обращения: 10 июля 2023. Архивировано 10 июля 2023 года.
Литература
на русском языке
- Тахтаджян А. Л. Семейство амборелловые (Amborellaceae). // Жизнь растений. В 6-ти т. Т. 5. Ч. 1. Цветковые растения / Под ред. А. Л. Тахтаджяна. — М.: Просвещение, 1980. — С. 147.
- Соколов Д. Д. Ordo Nymphaeales — порядок кувшинкоцветные // Ботаника : в 4 т. / под ред. А. К. Тимонина. — М.: Издательский центр «Академия», 2009. — Т. 4. Систематика высших растений: учебник для студ. высш. учеб. заведений. В 2 кн. Кн. 2 / А. К. Тимонин, Д. Д. Соколов, А. Б. Шипунов. — С. 179—185. — 352 с. — 2500 экз. — ISBN 978-5-7695-5684-5. — УДК 582(075.8)
на других языках
- Mathews S., Donoghue M. J. (1999). The root of angiosperm phylogeny inferred from duplicate phytochrome genes. Science 286: 947—950. (англ.)
- Qiu Y.-L. et al. (1999). The earliest angiosperms: evidence from mitochondrial, plastid and nuclear genomes. Nature 402: 404—407. (англ.)
- Soltis P. S., Soltis D. E. (1999). Angiosperm phylogeny inferred from multiple genes as a tool for comparative biology. Nature 402: 402—404. (англ.)
- The Angiosperm Phylogeny Group (2016). An update of the Angiosperm Phylogeny Group classification for the orders and families of flowering plants: APG IV : [англ.] // Botanical Journal of the Linnean Society. — 2016. — Vol. 181, no. 1 (24 March). — P. 1—20. — doi:10.1111/boj.12385.
- The Angiosperm Phylogeny Group (2009). An update of the Angiosperm Phylogeny Group classification for the orders and families of flowering plants: APG III : [англ.] // Botanical Journal of the Linnean Society. — 2009. — Vol. 161, no. 2 (19 October). — P. 105–121. — doi:10.1111/j.1095-8339.2009.00996.x.
- The Angiosperm Phylogeny Group (2003). An update of the Angiosperm Phylogeny Group classification for the orders and families of flowering plants: APG II : [англ.] // Botanical Journal of the Linnean Society. — 2003. — Vol. 141, no. 4 (28 March). — P. 399–436. — doi:10.1046/j.1095-8339.2003.t01-1-00158.x.
Ссылки
- Амборелловые (англ.): информация на сайте GRIN. (англ.)
- Амборелла (англ.): информация на сайте GRIN. (англ.)
- Амборелла (англ.): информация на сайте APWeb (Дата обращения: 20 апреля 2010).
- L. Watson и M.J. Dallwitz. Семейства цветковых растений. Амборелловые (англ.)
- Analysis of the Amborella trichopoda Chloroplast Genome Sequence Suggests That Amborella Is Not a Basal Angiosperm. V.V. Goremykin, K.I. Hirsch-Ernst, S. Wolfl, F.H. Hellwig — Molecular Biology and Evolution, 2003 — SMBE (англ.)
- Амборелла волосистоножковая на сайте Ботанического сада Дальневосточного отделения РАН
- Амборелла на сайте Национального тропического ботанического сада (Гавайи, США) (англ.)
- Heather Fara. Amborella. Статья в разделе «Floral Genome Project» на сайте Университета Флориды (англ.) (Дата обращения: 17 марта 2009)





-2.jpg)