DC++
| DC++ | |
|---|---|
| |
| |
| Тип | peer-to-peer file sharing software |
| Разработчик | Jacek Sieka |
| Написана на | C++ |
| Операционная система | Windows |
| Первый выпуск | 21 ноября 2001 |
| Аппаратная платформа | Windows |
| Последняя версия | |
| Репозиторий | hg.code.sf.net/p/dcplusp… |
| Лицензия | GNU GPL 2[2] |
| Сайт | dcplusplus.sourceforge.net (англ.) |
DC++ («диси-плюс-плюс») — свободный и открытый клиент файлообменной сети Direct Connect для ОС Windows. Разработан как замена стандартному клиенту NeoModus Direct Connect, написанному на Visual Basic.
Клиент включает всё необходимое для работы. Отличается от других конкурентов надёжностью работы и стабильностью обновления дистрибутива. Поддерживает хеширование и скачивание из нескольких источников. Имеет развитую функциональность чата.
Поддерживает обмен данными по протоколам NMDC и ADC.
В дистрибутиве имеются файлы изменения языка интерфейса программы, всего в дистрибутив на данный момент включены 56 языков. Также дистрибутив включает в себя базу GeoIP для определения по IP страны пользователей. Данная база постоянно обновляется. Обновление идёт в последующем дистрибутиве, также базу можно загрузить с соответствующего сервиса в интернете.
Обмен файлами
Для осуществления файлового обмена необходимо подключение к серверу сети, так называемому хабу.
Каждый пользователь сети разрешает доступ к содержимому некоторых своих папок (т. н. расшаривание от англ. share — делиться). Впоследствии любой другой пользователь сети может скачать эти данные с его компьютера. Происходит прямое соединение двух компьютеров, и один компьютер начинает передавать данные другому.
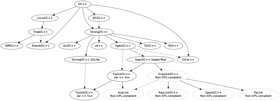
Заимствования
На исходных кодах данного клиента построено множество DC-клиентов, но не все из них соблюдают условия, на которых разрешается такое заимствование.

Примечания
- ↑ DC++ 0.882 is out — 2024.
- ↑ SourceForge.net — 1999.

