Чебышёвский альтернанс

Чебышёвский альтерна́нс (или просто альтерна́нс) (от фр. alternance — «чередование») — в математике такой набор точек , в которых непрерывная функция одной переменной последовательно принимает своё максимальное по модулю значение, при этом знаки функции в этих точках — чередуются.

Такая конструкция впервые встретилась в теореме о характеризации полинома наилучшего приближения, открытой П. Л. Чебышёвым в XIX веке. Сам термин альтернанс был введён И. П. Натансоном в 1950-е годы.

Теорема Чебышёва об альтернансе

Чтобы многочлен степени был многочленом наилучшего равномерного приближения непрерывной функции , необходимо и достаточно существования на по крайней мере точек таких, что

,

где одновременно для всех .

Точки , удовлетворяющие условиям теоремы, называются точками чебышёвского альтернанса.

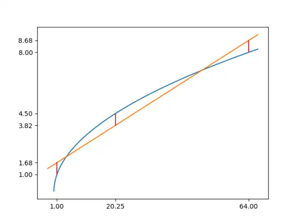
Пример приближения функции

Иллюстрация

Допустим, что необходимо приблизить функцию квадратного корня с помощью линейной функции (многочлена первой степени) на интервале (1, 64). Из условия теоремы, нам необходимо найти (в рассматриваемом случае — 3) точек чебышёвского альтернанса. Поэтому, в силу выпуклости разности квадратного корня и линейной функции, таковыми точками являются единственная точка экстремума этой разности и концы интервала, на котором происходит приближение функции. Обозначим .  — точка экстремума. Тогда имеют место следующие уравнения:

Здесь  — разности между значениями функции и многочлена. Вычитая первое уравнение из третьего, можно получить, что

Так как  — точка экстремума, а линейная функция и функция квадратного корня непрерывны и дифференцируемы, определить значение можно из следующего уравнения:

Отсюда

Теперь можно вычислить

Следовательно, наилучшее линейное приближение функции на интервале от 1 до 64:

.

См. также

Литература

  • Бахвалов, Н. С.; Жидков, Н. П.; Кобельков, Г. Н. Численные методы
  • Ульянов, М. В. Ресурсно-эффективные компьютерные алгоритмы.

Ссылки